S-Type / S type R Supercharged V8 ( X200 ) 1999 - 2008 2001 - 2009
Sponsored by:
Sponsored by:

Adding Bluetooth

Thread Tools
 
Search this Thread
 
Old Nov 12, 2019 | 09:40 AM
  #41  
M-e-l-l-o-w's Avatar
Senior Member
10 Year Member
Liked
Joined: Apr 2015
Posts: 643
Likes: 278
From: Essex UK
Default

Yes that is the same part. However as I mentioned if you re-configure the lead you can do away with this connector if you want.
This will gain you an extra plug.

It all sounds very complicated, but in practice it is all quite easy.

Mellow
 
Reply
Old Nov 12, 2019 | 10:42 AM
  #42  
jackra_1's Avatar
Veteran Member
Joined: Aug 2014
Posts: 6,264
Likes: 1,764
Default

+1 on the above.

Once you figure out how the connectors can be taken apart it is not difficult.

Just do not rush!
 
Reply
Old Nov 12, 2019 | 04:09 PM
  #43  
jackra_1's Avatar
Veteran Member
Joined: Aug 2014
Posts: 6,264
Likes: 1,764
Default

I am waiting on a BD version of VACM which I thought I was ordering from the UK. However it is being mailed from Germany.

Wondering if it will have the British accent after all.
 
Reply
Old Nov 14, 2019 | 06:33 AM
  #44  
M-e-l-l-o-w's Avatar
Senior Member
10 Year Member
Liked
Joined: Apr 2015
Posts: 643
Likes: 278
From: Essex UK
Default

Originally Posted by jackra_1
I am waiting on a BD version of VACM which I thought I was ordering from the UK. However it is being mailed from Germany.

Wondering if it will have the British accent after all.
As I mentioned as well as the language only the voice comands for the modules that were fitted to the car that the VACM came from will work in your car.
If it had no CD changer then the CD changer commands will not work.
If it had no bluetooth then the bluetooth commands will not work.

The units will work with the screen and the buttons, it is only the voice commands that will not work.
 
Reply
Old Nov 14, 2019 | 06:38 AM
  #45  
jackra_1's Avatar
Veteran Member
Joined: Aug 2014
Posts: 6,264
Likes: 1,764
Default

Originally Posted by M-e-l-l-o-w
As I mentioned as well as the language only the voice comands for the modules that were fitted to the car that the VACM came from will work in your car.
If it had no CD changer then the CD changer commands will not work.
If it had no bluetooth then the bluetooth commands will not work.

The units will work with the screen and the buttons, it is only the voice commands that will not work.
Can it be programmed with JLR SDD?

Well I cannot find anything about it using Google.

In a few days I will find out.
 

Last edited by jackra_1; Nov 14, 2019 at 07:30 AM.
Reply
Old Nov 14, 2019 | 08:05 AM
  #46  
M-e-l-l-o-w's Avatar
Senior Member
10 Year Member
Liked
Joined: Apr 2015
Posts: 643
Likes: 278
From: Essex UK
Default

Originally Posted by jackra_1
Can it be programmed with JLR SDD?

Well I cannot find anything about it using Google.

In a few days I will find out.
Yes, the voice control module can re-learn what modules are on the system by using the jaguar SDD software.
You will need version 130 and the dedicated Jaguar interface, like a mongoose for example.
SDD130 was that last stable version that works on a standalone PC for the S-type. After that it was an internet-based system that requires a dealer only log-on.
Also, later versions do not work with the S-type.
It only runs on a windows XP PC; this PC must have no internet connection at all otherwise the software will try and update itself to the latest dealer only version.
In addition, the PC must reset the date each time it is turned on.
There are virtual machine images available on-line, including the mongoose driver etc enabling the SDD software to run in a vertual machine on a later PC.
As well as the above a car battery power supply is required that is capable for running all the cars electrical systems, preventing the battery voltage dropping during programming as this can interrupt the programming and destroy the modules on the car.
All that is needed before you actually use the software!
To be honest I have factory fitted voice control and SDD 130 set up and working with a 30A power supply, however I have not re-programmed the voice unit since I fitted the CD changer and the Bluetooth as using the software is a bit daunting!
I would also like to see a walk through of how this is done.
 
Reply
Old Nov 14, 2019 | 08:49 AM
  #47  
jackra_1's Avatar
Veteran Member
Joined: Aug 2014
Posts: 6,264
Likes: 1,764
Default

I have a dedicated Windows XP laptop with JLR SDD 130 as well as an approved battery power supply that cost more than the laptop set up. I have a genuine Drew Technologies Mongoose cable.

The only programming that I have done so far was to set up the air suspension which was a lengthy procedure.
 
Reply
Old Nov 14, 2019 | 10:24 AM
  #48  
M-e-l-l-o-w's Avatar
Senior Member
10 Year Member
Liked
Joined: Apr 2015
Posts: 643
Likes: 278
From: Essex UK
Default

The laptop has to have a bit of code to re-set te date each time it starts up otherwise your install of SDD130 will stop working looking for an update after about a month!
My 30 amp variable voltage stabilised power supply (with a volt and amp meter built in) was a customer return. It had been dropped in the post and the weight of the transformer had bent the lower metal plate on the case. It worked ok it just looked bent on the bottom plate, think it cost me under £10.
Mellow
 
Reply
Old Nov 14, 2019 | 10:43 AM
  #49  
jackra_1's Avatar
Veteran Member
Joined: Aug 2014
Posts: 6,264
Likes: 1,764
Default

Originally Posted by M-e-l-l-o-w
The laptop has to have a bit of code to re-set te date each time it starts up otherwise your install of SDD130 will stop working looking for an update after about a month!
My 30 amp variable voltage stabilised power supply (with a volt and amp meter built in) was a customer return. It had been dropped in the post and the weight of the transformer had bent the lower metal plate on the case. It worked ok it just looked bent on the bottom plate, think it cost me under £10.
Mellow
I have "freeze" running on it so the date does not advance.

Thats a bargain for power supply!!!

With mine I was looking for a while and there were decent sales on the model I wanted but missed them when I needed to buy.
 
Reply
Old Nov 16, 2019 | 03:18 AM
  #50  
M-e-l-l-o-w's Avatar
Senior Member
10 Year Member
Liked
Joined: Apr 2015
Posts: 643
Likes: 278
From: Essex UK
Default

Originally Posted by jackra_1
I have "freeze" running on it so the date does not advance.
Ideal!!

As I mentioned I have never updated my voice unit and I would very much like to see a step by step on how it is done in SDD130.

Mellow
 
Reply
Old Nov 16, 2019 | 07:38 AM
  #51  
jackra_1's Avatar
Veteran Member
Joined: Aug 2014
Posts: 6,264
Likes: 1,764
Default

Originally Posted by M-e-l-l-o-w
Ideal!!

As I mentioned I have never updated my voice unit and I would very much like to see a step by step on how it is done in SDD130.

Mellow
Once I get my unit I will see what I can do.

It is in transit but delayed like a number of things I am waiting for right now. I have several "projects" on the go. New plugs for the Rover and an interior mirror compass upgrade.British VACM for the Jag as well as new solenoids for the Jag transmission as well.
 
Reply
Old Nov 20, 2019 | 04:14 PM
  #52  
baxterdown's Avatar
Thread Starter
|
Member
Joined: Sep 2019
Posts: 75
Likes: 19
From: Ft. Lauderdale
Default

Hi guys,

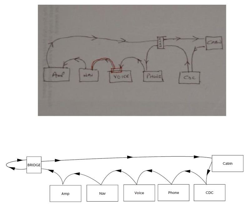
Mellow, I did the routing a tad different than your diagram where I put the bridge at the end of the loop. This was the best way to do the setup with the length of the wires and the loop is currently ending at the bridge (see my image in one of my earlier posts). When I turn on the stereo, I have no sound out of the radio, the CDC doesn't work, and I still get phone not fitted. Is it mandatory that I go exactly in your order? Please see your diagram vs. mine below.

Thanks for your help!

Jose



 
Reply
Old Nov 20, 2019 | 05:13 PM
  #53  
jackra_1's Avatar
Veteran Member
Joined: Aug 2014
Posts: 6,264
Likes: 1,764
Default

Did you look at the tests below?:

Press AM/FM + eject
When screen changes to the set up screen press eject+mix to cycle thru the SW versions.
Expect to see
MAIN
CDC
PHON
VOICE
NAVI

If it does not cycle through these then then D2B ring is broken.

To get to the PIN entry menu:
Hold in PHONE + MENU for 5 seconds
key in 1971 and that will give you a MISC button to turn on and off optional extras such as CDC,PHONE,VOICE etc.

ON NO ACCOUNT DO A SOFTWARE UPDATE repeat ON NO ACCOUNT DO A SOFTWARE UPDATE



 
Reply
Old Nov 20, 2019 | 05:16 PM
  #54  
jackra_1's Avatar
Veteran Member
Joined: Aug 2014
Posts: 6,264
Likes: 1,764
Default

Originally Posted by baxterdown
Hi guys,

Mellow, I did the routing a tad different than your diagram where I put the bridge at the end of the loop. This was the best way to do the setup with the length of the wires and the loop is currently ending at the bridge (see my image in one of my earlier posts). When I turn on the stereo, I have no sound out of the radio, the CDC doesn't work, and I still get phone not fitted. Is it mandatory that I go exactly in your order? Please see your diagram vs. mine below.

Thanks for your help!

Jose


Try taking out the bridge and linking the Amp directly to the Cabin.

Make sure "in" and "out" from the Cabin connection match the CDC and the Amp "in" and "out".

When first did this it drove me nuts.
 
Reply
Old Nov 20, 2019 | 05:40 PM
  #55  
baxterdown's Avatar
Thread Starter
|
Member
Joined: Sep 2019
Posts: 75
Likes: 19
From: Ft. Lauderdale
Default

Ok, I'm gonna try taking out the bridge. In the meantime...

When I press AM/FM + Eject I see this:



I went into the setup menu and all Audio Options were unselected. I selected the following (didn't touch System/Vehicle or the bottom options):




Still no audio. No CDC. Nav does work and shows the map. Voice button on the steering wheel still goes to mute--even on long press. When I press phone now I get this:





 
Reply
Old Nov 20, 2019 | 05:49 PM
  #56  
jackra_1's Avatar
Veteran Member
Joined: Aug 2014
Posts: 6,264
Likes: 1,764
Default



So in the above pic I have the cabin/head unit coming in where the blue arrow is.

From that connection one side goes to the Amp and the other to the CD Autochanger.
 
Reply
Old Nov 21, 2019 | 05:40 AM
  #57  
M-e-l-l-o-w's Avatar
Senior Member
10 Year Member
Liked
Joined: Apr 2015
Posts: 643
Likes: 278
From: Essex UK
Default

My guess would be that the IN/OUT direction is wrong in one or more of the fibre plugs or a fues has gone so one of the modules has no power.
The classic mistake is getting the two fiber leads that come from the cabin the wrong way around.
If the fibre leads are the wrong way around in just one plug none will work.
If one module is faulty none will work.
Other reason for it not working are a missing spring in a fiber connector, an incorectly re-assembled fibre conector or a damaged fibre lead.
Again any one will stop them all working.

You may have to go back to a basic fibre lead configuration make sure it works and then add one unit at a time, changing the fibre lead each time you add a module.
I do not think you need to de-select the modules on the software, on the later cars, like my 05MY car they were all turned on in the software from the factory, the system just detects what is on the system at power up.

The NAV unit is where the video signal for the screen comes from and where the touch screen sensors go via the electrical connectors, and the amp is needed to power the speakers, again via the electrical connectors. So start with these two only in the loop and disconnect the electrical connections from all the others.
If they work, including the audio instructions from the NAV, then add the next module and test that, and so on until all are on the system.
It may take some time and you will get fed up with taking the fibre plugs apart but it will soon become obvious where the fault is.
 

Last edited by M-e-l-l-o-w; Nov 21, 2019 at 06:02 AM.
Reply
Old Nov 21, 2019 | 06:02 AM
  #58  
jackra_1's Avatar
Veteran Member
Joined: Aug 2014
Posts: 6,264
Likes: 1,764
Default

+1 on the above.

I would put fuses last on the list.

It can be infuriating I know I have been there however when you find the incorrectly configured connection it really is an ah ah moment.

That DB2 loop with "DB BOOT" label can be used in place of a module that you take out when testing. It does not matter what the in and out is on that loop as it simply continues the fiber cable.
 

Last edited by jackra_1; Nov 21, 2019 at 07:20 AM.
Reply
Old Nov 21, 2019 | 07:30 AM
  #59  
baxterdown's Avatar
Thread Starter
|
Member
Joined: Sep 2019
Posts: 75
Likes: 19
From: Ft. Lauderdale
Default

Morning guys. I GOT IT!!!!

A couple of things to note.

Like you guys suggested, I went back and checked the ring. I literally started by taping each connector to my dining room table (I already had them labeled). As I was doing that one of the leads came off the connector. Don't know if it detached or if it already was broken, but that gave me an indication that something might not be right so I changed that lead. Also, I removed the bridge out of the loop like John suggested and went from the amp straight back to the cabin connector.

After I plugged everything to the car I still wasn't getting sound. So knowing my ring was correct I started by checking connections. I discovered that the BT connector wasn't all the way in! So I pushed it in all the way, checked the rest, and voila!

I did have to go into the menu and re-select my devices because I got audio sound for a few seconds before it stopped. But, once I re-selected and recycled the ignition everything came back to life.

I haven't installed the mic. I'll do that after work today. But I think I'm almost there!!

Jose




 
Reply
Old Nov 21, 2019 | 08:28 AM
  #60  
jackra_1's Avatar
Veteran Member
Joined: Aug 2014
Posts: 6,264
Likes: 1,764
Default

Excellent news indeed!

I am still waiting for my Brit version of the VACM. It is overdue now and seems stuck at some USPS distribution facility.
 
Reply



All times are GMT -5. The time now is 03:03 AM.