XK8 / XKR ( X100 ) 1996 - 2006

What's this three wire connector in the trunk?

Thread Tools
 
Search this Thread
 
Old May 20, 2025 | 06:38 PM
  #1  
2500DollarXKR's Avatar
Thread Starter
|
Senior Member
Liked
Loved
Community Favorite
Joined: Jan 2025
Posts: 154
Likes: 107
From: Colorado
Default What's this three wire connector in the trunk?


 
Reply
Old May 20, 2025 | 07:26 PM
  #2  
michaelh's Avatar
Veteran Member
10 Year Member
Liked
Loved
Community Favorite
Joined: Apr 2014
Posts: 4,814
Likes: 3,028
From: Jersey, Channel Islands
Default

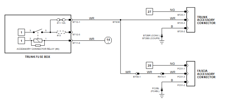
The 'trunk accessory connector'. Gives you B+ always on the Brown / Green, or will if F17 (10A) is present in the driver side fusebox.

Also ignition switched B+ on the White / Red if you fit the missing brown relay into the trunk fusebox.




 

Last edited by michaelh; May 20, 2025 at 07:28 PM.
Reply
Old May 20, 2025 | 07:49 PM
  #3  
2500DollarXKR's Avatar
Thread Starter
|
Senior Member
Liked
Loved
Community Favorite
Joined: Jan 2025
Posts: 154
Likes: 107
From: Colorado
Default

Originally Posted by michaelh
The 'trunk accessory connector'. Gives you B+ always on the Brown / Green, or will if F17 (10A) is present in the driver side fusebox.

Also ignition switched B+ on the White / Red if you fit the missing brown relay into the trunk fusebox.




Thank you! I'm debating leaving well enough alone and just riding without CATS in stiff mode. Instant suspension fault when suspension module fitted. Hoping it was just trunk wiring. Front CATS seem fine and i dont know how to get to the rear sensors
 
Reply
Old May 20, 2025 | 09:00 PM
  #4  
baxtor's Avatar
Veteran Member
10 Year Member
Liked
Loved
Community Favorite
Joined: Jun 2013
Posts: 2,124
Likes: 1,386
From: Australia
Default

Originally Posted by 2500DollarXKR
Thank you! I'm debating leaving well enough alone and just riding without CATS in stiff mode. Instant suspension fault when suspension module fitted. Hoping it was just trunk wiring. Front CATS seem fine and i dont know how to get to the rear sensors
follow pinout diagram of the module plug and check the continuity etc. of the wiring to all dampers. I have had module play up and required replacement also.
 
Reply
Related Topics
Thread
Thread Starter
Forum
Replies
Last Post
Chadly
XF (X260)
1
Jun 26, 2022 08:50 AM
dannerbo
F-Type ( X152 )
3
Oct 13, 2021 06:32 PM
PittJagoff
XF (X260)
1
Aug 18, 2020 07:02 AM
gibbon
XJ XJ6 / XJR6 ( X300 )
5
May 1, 2020 02:56 AM
sitework
XJ XJ6 / XJ8 / XJR ( X350 & X358 )
0
Apr 22, 2015 08:20 PM

Currently Active Users Viewing This Thread: 1 (0 members and 1 guests)
 



All times are GMT -5. The time now is 05:06 PM.