XK / XKR ( X150 ) 2006 - 2014

Alternator Cooling Duct?

Thread Tools
 
Search this Thread
 
Old Feb 24, 2026 | 12:14 AM
  #1  
Colt23's Avatar
Thread Starter
|
Junior Member
5 Year Member
Joined: Apr 2017
Posts: 29
Likes: 7
From: Auckland, New Zealand
Default Alternator Cooling Duct?

Hi,

I am in the process of removing the alternator from my 2007 XKR. Having removed the engine mount and bracket, I was able to take the attached photo of the top of the Alternator. The pipe in the photo attached to the top of the alternator seems to be something else other what is described in the manual as an "Alternator cooling duct".

Can anybody kindly advise what it is if not a cooling duct and if there is any precautions that need to be taken in removing from the alternator.

Many thanks.

[img alt="Pipe and Casing to Top of Alternator
"]https://cimg3.ibsrv.net/gimg/www.jaguarforums.com-vbulletin/1500x2000/top_of_alternator_adb14906f6afb7d645d70f40b055bf94 290cafe5.jpg[/img]
Pipe and Casing to Top of Alternator


Colt

XKR 2007
 
Reply
Old Feb 24, 2026 | 07:47 AM
  #2  
Stuart S's Avatar
Veteran Member
15 Year Member
Community Builder
Loved
Community Favorite
Joined: Aug 2010
Posts: 10,116
Likes: 7,123
From: Atlanta suburbs
Default

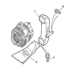
@Colt23 I couldn't view the photo you tried to attach. Below is the Alternator Cooling Duct that directs outside air into the alternator to help keep it cool.



Stuart
 

Last edited by Stuart S; Feb 24, 2026 at 08:01 AM.
Reply
Old Feb 25, 2026 | 02:17 AM
  #3  
Colt23's Avatar
Thread Starter
|
Junior Member
5 Year Member
Joined: Apr 2017
Posts: 29
Likes: 7
From: Auckland, New Zealand
Default

Thanks for the prompt reply and uploading of the image. I'll try uploading the photo again with the hope that we can ascertain what it is that is on top of the Alternator. But in the interim it is certainly not the Colling Duct detailed below. In fact, and just in case the photo will not unload, it looks very similar to the aluminum pipes that serve air-conditioning system, if that is of any help.


 
Reply
Old Feb 25, 2026 | 06:38 AM
  #4  
sony2000's Avatar
Senior Member
Liked
Loved
Community Favorite
Joined: Jun 2023
Posts: 490
Likes: 158
From: Montreal, Canada
Default

My only precaution to be mentioned is to be able to leave the car on the lift, until the replacement arrives. But I think you have that covered.
 
Reply
Related Topics
Thread
Thread Starter
Forum
Replies
Last Post
ericeric7
XJ XJ6 / XJR6 ( X300 )
5
Jan 9, 2026 01:46 PM
Smonop
E type ( XK-E )
2
Nov 25, 2023 07:01 PM
jomo
XJ XJ6 / XJR6 ( X300 )
7
Aug 20, 2020 08:56 PM
David F.
XK8 / XKR ( X100 )
11
Jul 3, 2019 12:54 PM

Currently Active Users Viewing This Thread: 1 (0 members and 1 guests)
 



All times are GMT -5. The time now is 07:09 PM.