Navi to Garmin
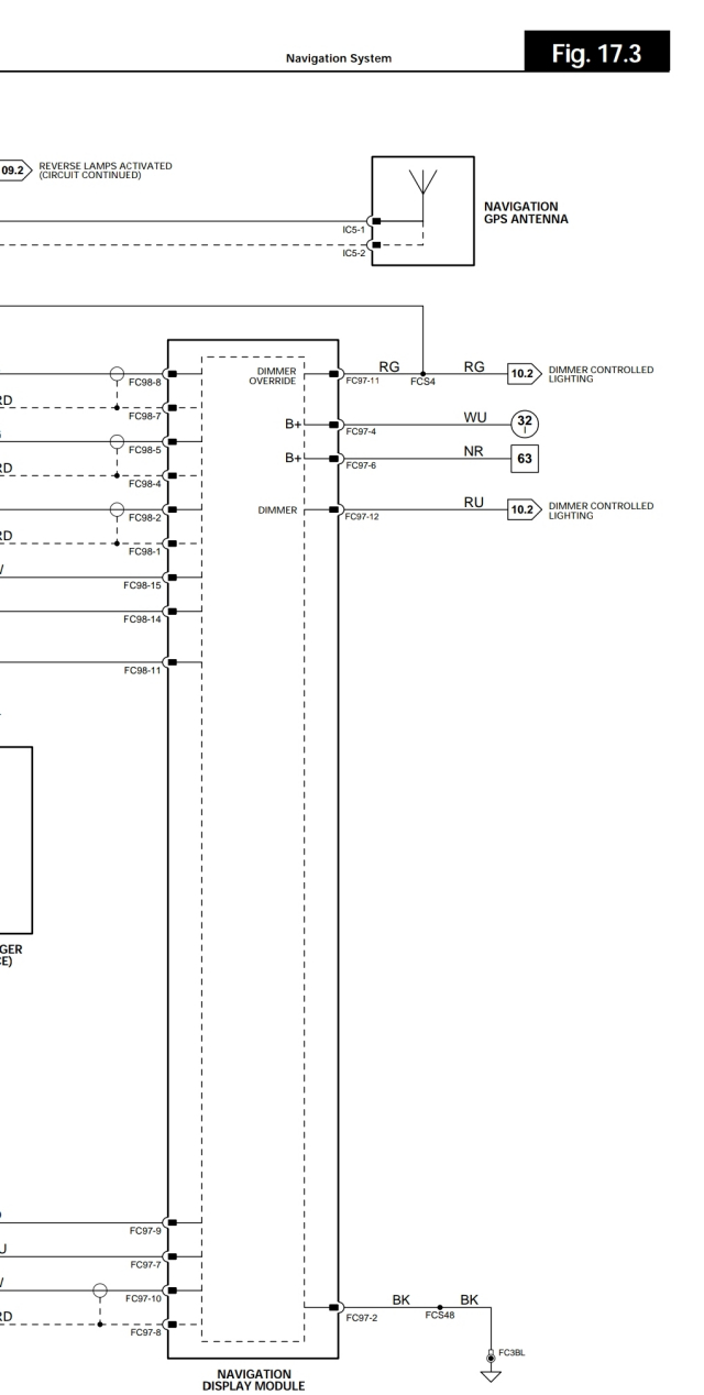
You can find the connections in the electrical guide for your car. Ignition switched 12v and ground are in the harness that goes/went to the OEM sat nav:-

There is no need to get the supply from the glovebox, which some videos show.

On the smaller of the two connectors:-
32I white/blue is the ignition switched 12v
63 brown/red is the permanent 12v
Black is the ground connection
You also have the dimmer supply red/blue if you want to put the buttons back in and connect up the backlights like I did.
Double check on the wiring diagram for your year car.

There is no need to get the supply from the glovebox, which some videos show.

On the smaller of the two connectors:-
32I white/blue is the ignition switched 12v
63 brown/red is the permanent 12v
Black is the ground connection
You also have the dimmer supply red/blue if you want to put the buttons back in and connect up the backlights like I did.
Double check on the wiring diagram for your year car.
Last edited by dibbit; Nov 1, 2024 at 03:56 AM.
Very good info! I'm debating wether to replace existing "old" navi with a new option (Garmin model and/or other option) OR go with the 3-gauge look-although the challenge seems to be finding a really close color match replacement in walnut burl wood for the mid panel with a similar looking 3-gauge one. I do like the 3-gauge look overall.
The current option that I'm using is not to change/use the navi and just utilize my samsung flip phone with magnets in holding it to the dash for a very clean/easy mount use as my vehicle is a weekend fun car. Although it would be beneficial to have a better viewable navi screen when needed especially in direct sunlight
Anyway, good luck with your project.
The current option that I'm using is not to change/use the navi and just utilize my samsung flip phone with magnets in holding it to the dash for a very clean/easy mount use as my vehicle is a weekend fun car. Although it would be beneficial to have a better viewable navi screen when needed especially in direct sunlight
Anyway, good luck with your project.
Very good info! I'm debating wether to replace existing "old" navi with a new option (Garmin model and/or other option) OR go with the 3-gauge look-although the challenge seems to be finding a really close color match replacement in walnut burl wood for the mid panel with a similar looking 3-gauge one. I do like the 3-gauge look overall.
The current option that I'm using is not to change/use the navi and just utilize my samsung flip phone with magnets in holding it to the dash for a very clean/easy mount use as my vehicle is a weekend fun car. Although it would be beneficial to have a better viewable navi screen when needed especially in direct sunlight
Anyway, good luck with your project.
The current option that I'm using is not to change/use the navi and just utilize my samsung flip phone with magnets in holding it to the dash for a very clean/easy mount use as my vehicle is a weekend fun car. Although it would be beneficial to have a better viewable navi screen when needed especially in direct sunlight
Anyway, good luck with your project.
Thread
Thread Starter
Forum
Replies
Last Post
Currently Active Users Viewing This Thread: 1 (0 members and 1 guests)







