XJS ( X27 ) 1975 - 1996 3.6 4.0 5.3 6.0

Replaced ABS Pump still getting light - defective part? (pump code)

Thread Tools
 
Search this Thread
 
Old Oct 10, 2025 | 04:35 PM
  #1  
ineedadlptv's Avatar
Thread Starter
|
Junior Member
10 Year Member
Joined: Jun 2011
Posts: 16
Likes: 1
From: North Carolina
Default Replaced ABS Pump still getting light - defective part? (pump code)

I have a 1996 XJS that would throw anti-lock light at 10-15 MPH. understand that likely culprit is the module with bad solder joints. I ended up replacing the entire pump and module after I found a replacement part fairly cheap, yet still getting the Anti-lock light come on at 10-15 mph. Code C1095 - pump failure.

I understand I could have received a defective part, but wondering if theres anything else that could be the culprit before I try this repair again.
 
Reply
Old Oct 11, 2025 | 12:27 PM
  #2  
monkfe's Avatar
Senior Member
Joined: Apr 2025
Posts: 109
Likes: 40
From: Toms River NJ USA
Default

Originally Posted by ineedadlptv
I have a 1996 XJS that would throw anti-lock light at 10-15 MPH. understand that likely culprit is the module with bad solder joints. I ended up replacing the entire pump and module after I found a replacement part fairly cheap, yet still getting the Anti-lock light come on at 10-15 mph. Code C1095 - pump failure.

I understand I could have received a defective part, but wondering if theres anything else that could be the culprit before I try this repair again.
I just went round and round trying to figure the issue with my ABS light coming on. I found two issues, one being the pressure switch at the pump itself and one of my wheel sensors was shot. It seems that all of these sensors are going to be failing soon as the rubber used is deteriorating. I found a used one on ebay and that was also falling apart, but the interior coax was good. So I just taped it up and now all is working good. There is a test procedure in the manual that I used to walk me through the steps to test all the componets, most of which can be done right at the ABS module.

 
Reply
Old Oct 11, 2025 | 04:20 PM
  #3  
ptjs1's Avatar
Veteran Member
10 Year Member
Liked
Loved
Community Favorite
Joined: Apr 2014
Posts: 4,568
Likes: 3,514
From: Kent, UK
Default

The ABS system on the OPs 1996 XJS is very different to the one fitted on 1995 and earlier XJSs. It doesn't have the Blink Test or Continuity Test routines and is not subject to the same failings as the earlier Teves II system

Paul
 
Reply
Old Oct 12, 2025 | 06:53 AM
  #4  
Keesh's Avatar
Senior Member
15 Year Member
Liked
Loved
Community Favorite
Joined: Jan 2009
Posts: 378
Likes: 217
From: The Netherlands
Default

My experience with the ABS warning light on my XJS '96 is that when the ignition is on and the light comes on briefly and then goes out, no problems have been detected. If the light stays on after switching the ignition on and starting, it is usually a module problem. If the light comes on when driving faster than 15 mph, it is usually a sensor or wiring problem. Has anyone else experienced this?

The C1095 code in a 1996 Jaguar XJS indicates a failure in the ABS hydraulic pomp and module circuit, which can stem from the pump motor itself, the control module, or the wiring or sensor. It's crucial to first inspect the wiring, connectors, and grounds for damage before concluding the issue is with the expensive pump or module
 

Last edited by Keesh; Oct 12, 2025 at 07:00 AM.
Reply
Old Oct 12, 2025 | 10:24 AM
  #5  
ineedadlptv's Avatar
Thread Starter
|
Junior Member
10 Year Member
Joined: Jun 2011
Posts: 16
Likes: 1
From: North Carolina
Default

Thanks for the input.

I checked the fuses all good there. will clean the connector with some contact cleaner. Will check grounds and wiring. Wouldn't speed sensors throw a different code?

Separately, Is there an ABS pump relay? I checked the diagrams and didn't see but DAC7151 is throwing me off https://www.terrysjag.com/product/DAC7151-C3.html and https://jaguar.oempartsonline.com/oe...-relay-dac7151
 
Reply
Old Oct 12, 2025 | 12:21 PM
  #6  
Keesh's Avatar
Senior Member
15 Year Member
Liked
Loved
Community Favorite
Joined: Jan 2009
Posts: 378
Likes: 217
From: The Netherlands
Default

Originally Posted by ineedadlptv
Thanks for the input.

Wouldn't speed sensors throw a different code?
Yes, but it can only read the original Jaguar computer, WDS.
 
Reply
Old Oct 12, 2025 | 02:18 PM
  #7  
ineedadlptv's Avatar
Thread Starter
|
Junior Member
10 Year Member
Joined: Jun 2011
Posts: 16
Likes: 1
From: North Carolina
Default

Originally Posted by Keesh
Yes, but it can only read the original Jaguar computer, WDS.
so this is wrong/inaccurate?


 
Reply
Old Oct 12, 2025 | 03:11 PM
  #8  
ptjs1's Avatar
Veteran Member
10 Year Member
Liked
Loved
Community Favorite
Joined: Apr 2014
Posts: 4,568
Likes: 3,514
From: Kent, UK
Default

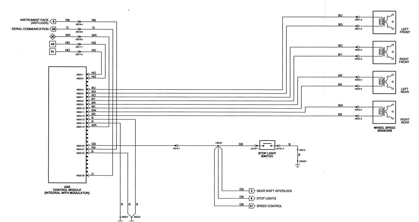
That relay you've seen advertised is for the earlier system. As you've seen from the wiring diagram, there's nothing on your later Teves IV system.

Paul
 
Reply
Old Oct 12, 2025 | 03:27 PM
  #9  
Keesh's Avatar
Senior Member
15 Year Member
Liked
Loved
Community Favorite
Joined: Jan 2009
Posts: 378
Likes: 217
From: The Netherlands
Default

Originally Posted by ineedadlptv
so this is wrong/inaccurate?
More of a general code for ABS problem.The WDS does read the fault codes for the sensors. C1155 for left and C1145 for right.
 

Last edited by Keesh; Oct 12, 2025 at 03:34 PM.
Reply
Old Oct 12, 2025 | 03:45 PM
  #10  
ineedadlptv's Avatar
Thread Starter
|
Junior Member
10 Year Member
Joined: Jun 2011
Posts: 16
Likes: 1
From: North Carolina
Default

Originally Posted by ptjs1
That relay you've seen advertised is for the earlier system. As you've seen from the wiring diagram, there's nothing on your later Teves IV system.

Paul
thank you paul and keesh!
 

Last edited by ineedadlptv; Oct 12, 2025 at 07:04 PM.
Reply
Old Nov 10, 2025 | 08:54 AM
  #11  
ineedadlptv's Avatar
Thread Starter
|
Junior Member
10 Year Member
Joined: Jun 2011
Posts: 16
Likes: 1
From: North Carolina
Default

As an updated I got my hands another ABS pump. Bench tested the pump, confirmed working. Replaced and still getting code.
 
Reply
Old Nov 10, 2025 | 09:56 AM
  #12  
Don B's Avatar
Joined: Feb 2014
Posts: 20,470
Likes: 15,249
From: Crossroads of America
Default

Hi ineedadlptv,

By far, the most common cause of C1095 is cracked solder joints for the two large pump connector pins on the circuit board inside the ABS module. I have repaired dozens of these modules by sawing off the cover, cleaning the coating from the circuit board solder joints, re-flowing and supplementing all the solder joints, then gluing the cover back on. This repair is generally good for the life of the vehicle. The cracked pump connector solder joints seem to eventually happen to all of these modules, and most modules also have starved or cold solder joints for other components including the main connector through which the wheel speed sensor signals pass. So don't be tempted to follow suggestions you will find online of only drilling a hole in the case over the pump connector pins and only resoldering those. In every module I have repaired I have found several other starved or cold solder connections, so remove the entire cover, clean the solder joints with a brass-bristle brush and zero-residue electronic cleaner, then re-flow and supplement all of the solder joints.

I would suggest testing the pump in your latest module again while wiggling the electrical connectors to see if the motor operation is interrupted by any sideward force on either pin.

If the motor continues to run despite wiggling both connector pins, and you're certain the pump relay is good, then I would suspect a problem in the wiring to your pump. The first thing I would check is the ground point on the left bulkhead where the pump motor is grounded. Disassemble, clean all the eyelet terminals, washers, nut and threaded stud with a small brass-bristle brush, flush with zero-residue electronic contact cleaner, dry, and reassemble. Don't over-tighten the nut - just make it good and snug.

if the problem persists, perhaps a rodent has chewed the pump wiring somewhere?

Cheers,

Don
 

Last edited by Don B; Nov 12, 2025 at 08:38 AM.
Reply
Old Nov 10, 2025 | 09:38 PM
  #13  
ineedadlptv's Avatar
Thread Starter
|
Junior Member
10 Year Member
Joined: Jun 2011
Posts: 16
Likes: 1
From: North Carolina
Default

Originally Posted by Don B
Hi ineedadlptv,

By far, the most common cause of C1095 is cracked solder joints for the two large pump connector pins on the circuit board inside the ABS module...

If the motor continues to run despite wiggling both connector pins, and you're certain the pump relay is good, then I would suspect a problem in the wiring to your pump. The first thing I would check is the ground point on the left bulkhead where the pump motor is grounded.

if the problem persists, perhaps a rodent has chewed the pump wiring somewhere?
Thanks Don

Will try the pump test again. Found both the grounds (below - abg27 and abg25) that I'll try to clean next. Will double check fuses too with a multimeter. Will also see if the old module had those cracked joints.

Ironically the car was sitting for a few months and rodents did get into it chewing up cam shaft wiring etc. All that was resolved but this remains tbd, so I'll do some more checking on the wires.

Any chance this could be a wheel sensor?


 

Last edited by Don B; Nov 11, 2025 at 11:56 AM. Reason: Shortened quotation.
Reply
Old Nov 10, 2025 | 09:58 PM
  #14  
Don B's Avatar
Joined: Feb 2014
Posts: 20,470
Likes: 15,249
From: Crossroads of America
Default

Originally Posted by ineedadlptv
Found both the grounds (below - abg27 and abg25) that I'll try to clean next.Will double check fuses too with a multimeter. Ironically the car was sitting for a few months and rodents did get into it chewing up cam shaft wiring etc. All that was resolved but this remains tbd, so I'll do some more checking on the wires.

Any chance this could be a wheel sensor?
Those grounds definitely need to be disassembled and cleaned.

I suppose it is remotely possible that your issue could be due to a wheel speed sensor, but you would expect to have at least one sensor-specific DTC stored, something in the range of C1148 to C1236.

C1095 relates specifically to the ABS pump motor or its electrical circuit. Here is the definition and published possible causes. At the time the engineers prepared the DTC Summaries, they were not yet aware that the Ate ABS modules were going to have so many issues with starved, cold and cracking solder joints:




If the pump pins pass the wiggle test, and cleaning the grounds doesn't help, I'd look for more rodent damaged wiring.

BTW, I use Tomcat Rodent Repellant on exposed wiring in engine bays and elsewhere, and it seems to help. It's a blend of pepperment, garlic, and cinnamon oils, odors that rodents apparently don't like.

Cheers,

Don
 

Last edited by Don B; Nov 11, 2025 at 09:01 AM.
Reply
Old Nov 11, 2025 | 11:13 AM
  #15  
icsamerica's Avatar
Veteran Member
10 Year Member
Liked
Loved
Community Favorite
Joined: Apr 2012
Posts: 2,291
Likes: 1,466
From: New York City
Default

I'm an expert on the Teves Mark 4 system and have repaired many. I have also retrofitted them in to other older non abs cars. I know I can help you get it working if you follow my lead. Here is what you need to do.


1. Most of the pump modules floating around at this point are bad. Out of the 10 I've purchsed over the years only 1 worked and didnt need repairs. a few had internal faults other than the pump connector and were binned.

2. As previousy stated you should carfully saw an access point in the bottom plastic controller and resolder the terminals for the pump motor connector. You should get some solder wick and remove the old and faulty solder, then clean the terminals and resolder. If you dont remove the old solder it will work for a while and re-fail. The first 3 or 4 that I repaired re-failed after a year or two. Next you can test the pump motor by supplying 12 volts to the pump motor connector using some leads. You should hear it spin rather quickly and with a good amount of torque. If the motor is jammed or non-responsive it will need to be replaced.

3. You have to be the ABS modiule and measure the signals at the harness connection....
You will need a DVM and mechanics ossiliscope as shown below.

A. Measure contnuity across all the ABS sensor terminals (8 pins or 4 pair)
at the harness connector. The wheel speed sensors are pins 5 through 12. With each pair being 5&6, 7&8, 9&10, and 11&12
You should see 9 to 11 Ohms. Replace any sensors with open curcuits or Ohms that are out of spec

B. You will next measure Ohms acoss each of the 8 sensor terminals and verify NONE are shorted to a chassis ground, all 8 should be infiniate or open. This is a critical step. A sensor with one of its two wires shorted to ground will still Ohm out perfectly but the ABS pump will see that as a fault. Cracks in the sensor wire's outer jacket will often expose it to a chassis ground. This can also be intermittent.

C. Pins 1 and 2 are rather large and should have +12V. You Must put a load on these 2 pins and make sure they can carry a load with no voltage drop. Just using the DVM alone will not suffice. You need to use a headlamp or some other +12v load and verify these two circuits can carry 10 amps. I use an old head lamp. If you see less than battery voltage when loaded with a head lamp you will need to repair your supply harness.

D. Pins 13 and 14 are heavy grounds that also must be able to carry a load. Verift that they can carry +12V to ground through a 10 amp load ...a head lamp...similiar to step B

E. Pin 22 it a logical ground and only needs a good connection to ground so verification with continuity to ground should suffice.

F. Verify Pin 20 has continuity to ground when you apply foot pressure the brake pedal.

G. Verify pin 15 has +12v with ignition switched on.

4. After running resolding he pump motor connection and doing all these tests the problem should present itself if not you will need to do the following.

A. Jack the car up with all 4 wheels off the ground and disconnect the battery.

B. Connect the osciliscope to each pair of the ABS sensor pins and observe the wave form while turning each wheel by hand. It should be a nice clean sine wave. So for example, connect Channel 1 of the scope to pins 5 & 6 then turn the left front wheel by hand and look at the wave form. Should be sineusidal with a period that varries with wheel speed. Do that for all 4 wheels and their matching sensor wire pairs. One of the signals night be noisy or square. If you have anything other than a perfect sinewave, replace the sensor and / or clean the tone wheel.

After you've done the diag and made alll your repairs. Reconnect the ABS harness (10mm) to the ABS module and go for a drive. After few min the ABS lamp should turn off.

When the ABS harness connector is disconnected from the ABS module it shorts the ABS warning light circuit to ground and will cause the light to illuminate.

The ABS module is removable from the pump and valve body. So you can mix and match Parts until you find a working set.









 

Last edited by icsamerica; Nov 11, 2025 at 06:37 PM.
Reply
Old Nov 11, 2025 | 11:23 AM
  #16  
Greg in France's Avatar
Veteran Member
10 Year Member
Liked
Loved
Community Favorite
Joined: Jan 2012
Posts: 14,558
Likes: 10,743
From: France
Default

Excellent guidance. Thanks for posting, this will become more and more important to long term owners. I speak as someone who thankfully has pre ABS brakes; but insurers over here are reluctant (if not will outright refuse) to insure any car that should have ABS brakes but has had the ABS replaced by a non-ABS system.
 
Reply
Old Nov 15, 2025 | 03:17 PM
  #17  
ineedadlptv's Avatar
Thread Starter
|
Junior Member
10 Year Member
Joined: Jun 2011
Posts: 16
Likes: 1
From: North Carolina
Default

Originally Posted by icsamerica
I'm an expert on the Teves Mark 4 system and have repaired many. I have also retrofitted them in to other older non abs cars. I know I can help you get it working if you follow my lead. Here is what you need to do.


1. Most of the pump modules floating around at this point are bad. Out of the 10 I've purchsed over the years only 1 worked and didnt need repairs. a few had internal faults other than the pump connector and were binned.

2. As previousy stated you should carfully saw an access point in the bottom plastic controller and resolder the terminals for the pump motor connector. You should get some solder wick and remove the old and faulty solder, then clean the terminals and resolder. If you dont remove the old solder it will work for a while and re-fail. The first 3 or 4 that I repaired re-failed after a year or two. Next you can test the pump motor by supplying 12 volts to the pump motor connector using some leads. You should hear it spin rather quickly and with a good amount of torque. If the motor is jammed or non-responsive it will need to be replaced.

3. You have to be the ABS modiule and measure the signals at the harness connection....
You will need a DVM and mechanics ossiliscope as shown below.

A. Measure contnuity across all the ABS sensor terminals (8 pins or 4 pair)
at the harness connector. The wheel speed sensors are pins 5 through 12. With each pair being 5&6, 7&8, 9&10, and 11&12
You should see 9 to 11 Ohms. Replace any sensors with open curcuits or Ohms that are out of spec

B. You will next measure Ohms acoss each of the 8 sensor terminals and verify NONE are shorted to a chassis ground, all 8 should be infiniate or open. This is a critical step. A sensor with one of its two wires shorted to ground will still Ohm out perfectly but the ABS pump will see that as a fault. Cracks in the sensor wire's outer jacket will often expose it to a chassis ground. This can also be intermittent.

C. Pins 1 and 2 are rather large and should have +12V. You Must put a load on these 2 pins and make sure they can carry a load with no voltage drop. Just using the DVM alone will not suffice. You need to use a headlamp or some other +12v load and verify these two circuits can carry 10 amps. I use an old head lamp. If you see less than battery voltage when loaded with a head lamp you will need to repair your supply harness.

D. Pins 13 and 14 are heavy grounds that also must be able to carry a load. Verift that they can carry +12V to ground through a 10 amp load ...a head lamp...similiar to step B

E. Pin 22 it a logical ground and only needs a good connection to ground so verification with continuity to ground should suffice.

F. Verify Pin 20 has continuity to ground when you apply foot pressure the brake pedal.

G. Verify pin 15 has +12v with ignition switched on.

4. After running resolding he pump motor connection and doing all these tests the problem should present itself if not you will need to do the following.

A. Jack the car up with all 4 wheels off the ground and disconnect the battery.

B. Connect the osciliscope to each pair of the ABS sensor pins and observe the wave form while turning each wheel by hand. It should be a nice clean sine wave. So for example, connect Channel 1 of the scope to pins 5 & 6 then turn the left front wheel by hand and look at the wave form. Should be sineusidal with a period that varries with wheel speed. Do that for all 4 wheels and their matching sensor wire pairs. One of the signals night be noisy or square. If you have anything other than a perfect sinewave, replace the sensor and / or clean the tone wheel.

After you've done the diag and made alll your repairs. Reconnect the ABS harness (10mm) to the ABS module and go for a drive. After few min the ABS lamp should turn off.

When the ABS harness connector is disconnected from the ABS module it shorts the ABS warning light circuit to ground and will cause the light to illuminate.

The ABS module is removable from the pump and valve body. So you can mix and match Parts until you find a working set.







Legendary stuff - thank you so much. This should be pinned!

I took a pass at cleaning the grounds which I thought for sure was the problem given how bad they were - but issue persists. Decided to open up both of my modules (one is still on the car, I have 3 total at this point) and the solder joints on these are definitely bad, which leads me to believe I just have 3 duds here.

I'm going to 1) do the solder repair myself 2) retry 3) if issue persist run the troubleshooting steps above

stay tuned!

Module 2
Module 2
Module 1
Module 1
Module 1
Module 1


 
Reply
Related Topics
Thread
Thread Starter
Forum
Replies
Last Post
MikeyB10
XJ XJ6 / XJR6 ( X300 )
4
Sep 10, 2023 06:54 PM
jaguar.x308.1997
XJ XJ8 / XJR ( X308 )
12
May 17, 2023 02:05 PM
jhshannon
XK8 / XKR ( X100 )
3
May 14, 2023 04:02 PM
trampintransit
XJ XJ6 / XJR6 ( X300 )
8
Aug 26, 2018 08:41 AM
stkxjrtech
XJ XJ8 / XJR ( X308 )
7
Jul 9, 2010 12:20 AM

Currently Active Users Viewing This Thread: 1 (0 members and 1 guests)
 



All times are GMT -5. The time now is 01:09 AM.